Категорія: Електрика
Сьогодні все рідше в квартирах можна зустріти звичайні лампи розжарювання, в яких світловий потік створюється за рахунок нагрівання електричним струмом нитки розжарювання.
Піклуючись про зниження витрат на оплату електроенергії, сьогодні все частіше встановлюються енергозберігаючі люмінесцентні лампи та світлодіодні світильники.
Проте після заміни звичайних ламп розжарювання на енергозберігаючі багато зіткнулися з тим, що після вимикання лампи світяться в темряві або злегка моргають, немов бортові вогні літака.
З чим це може бути пов’язано? Чому блимає вимкнений енергозберігаюча лампочка? Напруги адже на них вже немає?
Давайте розберемося з причинами появи світіння вимкнених люмінесцентних та світлодіодних ламп.
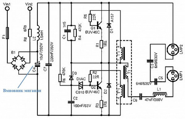
Пристрій люмінесцентних ламп
Давайте подивимося на пристрій люмінесцентних ламп. Нижче наведена електрична схема енергозберігаючої лампи:

Змінний струм крізь діодний місток подається в ланцюг, у яку включений конденсатор для згладжування пульсацій випрямленого струму.
Саме цей конденсатор і є причиною моргання енергозберігаючих ламп. Струм на конденсаторі при вимкненому вимикачі може виявитися з різних причин. Давайте розглянемо основні з них.
Вимикач зі світлодіодним підсвічуванням, як причина миготіння ламп
Купуючи вимикачі, багато хто воліє придбати пристрій з лампочкою підсвічування, яка позначає в темряві місце розташування вимикача.

Це, звичайно, дуже зручно, але саме світлодіод (або неонова лампа) і стає в цьому випадку головною причиною світіння енергозберігаючих ламп в темряві при вимкненому світлі.
Вся справа в тому, що світлодіод (або неонова лампа) підсвічування включається паралельно вимикача так, як показано на схемі нижче:

І світлодіод і неонова лампа мають свій опір. Вимикач зі світлодіодом має опір 100 кОм м потужність 1 Вт. З неоновою лампою – 500-1000 кОм і потужність 0,5-1 Вт.
При включенні контактів вимикача струм йде безпосередньо на лампу. А от коли контакти розмикаються, починає текти струм через світлодіод (або неонову лампу) підсвічування.
Звичайно, його значення не велика, але цілком достатньо, щоб підзарядити той самий фільтруючий конденсатор, про який ми говорили трохи вище. Конденсатор, подзарядившись, намагається включити енергозберігаючу лампу. В цей момент ми і бачимо її світіння.
Що ж робити?
Найпростішим вирішенням питання світіння вимкнених ламп може стати відключення світлодіода підсвічування (або неонової лампочки) у вимикачі, як показано на малюнку:

Струму при розімкнутих контактах буде не через чого потрапити на конденсатор, світіння ламп вночі припиниться.
Як варіант, можна замість однієї з декількох енергозберігаючих ламп включити одну лампочку розжарювання. Струм йтиме на нагрів нитки розжарення, заряджатися конденсатор не буде, лампи не будуть моргати при вимкненому світлі. Струм, що йде на нагрівання нитки розжарювання, буде настільки малий, що не зможе привести до її світіння.
Ще один з можливих варіантів вирішення проблеми миготіння енергозберігаючих ламп ви можете подивитися на відео, представленому нижче. При цьому способі підсвічування вимикача залишається в робочому стані (для відтворення натисніть трикутник):
Неправильно розведена електропроводка, як причина миготіння ламп
Також енергозберігаючі або світлодіодні лампи можуть блимати при вимкненому вимикачі у разі неправильно зробленої електричної розводки. Якщо вимикачем розривається не фаза, а нуль.
В цьому випадку потрібно поміняти на квартирному щитку фазу з нулем. Лампочки перестануть блимати при відключенні вимикача.
Також причиною миготіння ламп може бути застаріла схема TN-C без установки ПЗВ у разі наявності струмів витоку.
Низька якість лампи, як причина її блимання
Ще однією можливою причиною миготіння енергозберігаючих ламп вночі при вимкненому світлі може бути якість виготовлення самої лампи.
Намагайтеся купувати лампи найбільш відомих виробників, щоб не стикатися з подібною проблемою. Рекомендуємо купувати лампи таких брендів, як Cree, Osram Opto Semiconductors, Philips-Lumileds.
