Зміст:
- Призначення терморегуляторів
- Види термореле
- Як зібрати термореле самостійно?
- Схема зі стабілітронів
- Схема з логічної мікросхемою
- Висновок
Роботу газового або електричного котла можна оптимізувати, якщо задіяти зовнішнє управління агрегатом. Для цієї мети призначені виносні терморегулятори, наявні в продажі. Зрозуміти, що це за прилади і розібратися в їх різновидах допоможе ця стаття. Також в ній буде розглянуто питання, як зібрати термореле своїми руками.
Призначення терморегуляторів
Будь-який електричний або газовий котел обладнаний комплектом автоматики, що відстежує нагрів теплоносія на виході з агрегату і відключає основний пальник при досягненні заданої температури. Забезпечені такими засобами та твердопаливні котли. Вони дозволяють підтримувати температуру води в певних межах, але не більше того.

При цьому кліматичні умови в приміщеннях або на вулиці не враховуються. Це не дуже зручно, домовласникові доводиться постійно підбирати відповідний режим роботи котла самостійно. Погода може змінюватися протягом дня, тоді в кімнатах стає жарко або холодно. Було б набагато зручніше, якщо автоматика котла орієнтувалася на температуру повітря в приміщеннях.
Щоб керувати роботою котлав залежно від фактичної температури, використовуються різні термореле для опалення. Будучи підключеним до електроніці котла, таке реле відключає і запускає нагрівання, підтримуючи необхідну температуру повітря, а не теплоносія.
Види термореле
Звичайний терморегулятор являють собою невеликий електронний блок, який встановлюється на стіні в відповідному місці і приєднаний до джерела тепла проводами. На передній панелі є тільки регулятор температури, це найдешевша різновид приладу.

Крім неї, існують і інші види термореле:
- програмовані: ммеют рідкокристалічний дисплей, що підключаються за допомогою проводів або використовують бездротову зв’язок з котлом. Програма дозволяє визначити зміну температури в певні години доби і по днях протягом тижня;
- такий же прилад, тільки з модулем GSM;
- автономний регулятор з живленням від власної батареї;
- бездротове термореле з виносним датчиком для керування процесом нагрівання в залежності від температури навколишнього середовища.
Примітка. Модель, де датчик розташований зовні будівлі, забезпечує погодозалежне регулювання роботою котельної установки. Спосіб вважається найбільш ефективним, так як джерело тепла реагує на зміну погодних умов ще до того, як вони вплинуть на температуру всередині будівлі.
Багатофункціональні термореле, які можна програмувати, істотно економлять енергоносії. В ті години доби, коли вдома нікого немає, підтримувати високу температуру в кімнатах немає сенсу. Знаючи робочий розклад своєї сім’ї, домовласник завжди може запрограмувати реле температури так, щоб у певні години температура повітря знижувалася, а за годину до приходу людей включався нагрівання.

Побутові терморегулятори, укомплектовані GSM – модулем, здатні забезпечити дистанційне керування котельною установкою допомогою стільникового зв’язку. Бюджетний варіант – відправка повідомлень та команд у вигляді SMS – повідомлень з мобільного телефону. Просунуті версії приладів мають власні програми, що встановлюються на смартфон.
Як зібрати термореле самостійно?
Прилади для регулювання опалення, наявні в продажі, досить надійні і нарікань не викликають. Але при цьому вони коштують грошей, а це не влаштовує тих домовласників, хто хоч трохи розбирається в електротехніці або електроніці. Адже розуміючи, як повинна функціонувати така термореле, можна зібрати і підключити його до теплогенератору своїми руками.
Звичайно, зробити складний програмований прилад під силу далеко не кожному. Крім того, для побудови такої моделі необхідно закупити комплектуючі, той же мікроконтролер, цифровий дисплей і інші деталі. Якщо ви в цій справі людина нова і розбираєтеся в питанні поверхнево, то варто почати з якою-небудь простої схеми, зібрати і запустити її в роботу. Досягнувши позитивного результату, можна замахнутися на щось більш серйозне.

Для початку треба мати уявлення, з яких елементів має складатися термореле з регулюванням температури. Відповідь на запитання дає принципова схема, представлена вище і відображає алгоритм дії приладу. Згідно зі схемою, будь терморегулятор повинен мати елемент, який вимірює температуру і відправляє електричний імпульс в блок обробки. Завдання останнього – посилити або перетворити цей сигнал таким чином, щоб він послужив командою виконавчому елементу – реле. Далі ми подамо 2 прості схеми і пояснимо їх роботу згідно з цим алгоритмом, не вдаючись до специфічним термінам.
Схема зі стабілітронів
Стабілітрон – це той же напівпровідниковий діод, що пропускає струм лише в одну сторону. Відміну від діода полягає в тому, що у стабілітрона є керуючий контакт. Поки до нього підводиться встановлене напруга, елемент відкритий і струм йде по ланцюгу. Коли його величина стає нижче граничної, ланцюг розривається. Перший варіант – це схема термореле, де стабілітрон грає роль логічного керуючого блоку:

Як бачите, схема поділена на дві частини. З лівого боку зображена частина, що передує керуючим контактів реле (позначення К1). Тут вимірювальним блоком є термічний резистор (R4), його опір зменшується з ростом температури навколишнього середовища. Ручний регулятор температури – це змінний резистор R1, харчування схеми – напруга 12 Ст. В звичайному режимі на керуючому контакті стабілітрона присутня напруга більше 2.5 В, ланцюг замкнута, реле включено.
Рада. Блоком живлення 12 В може служити будь-який прилад з недорогих, наявних у продажу. Реле – герконова марки РЭС55А або РЭС47, термічний резистор – КМТ, ММТ або йому подібний.
Як тільки температура зросте вище встановленої межі, опір R4 впаде, напруга стане менше, ніж 2.5 В, стабілітрон розірве ланцюг. Слідом те ж саме зробить і реле, відключивши силову частину, чия схема показана праворуч. Тут просте термореле для котла забезпечено сімістором D2, що разом з замикаючими контактами реле служить виконавчим блоком. Через нього проходить напруга живлення котла 220 В.
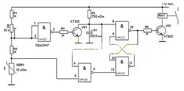
Схема з логічної мікросхемою
Ця схема відрізняється від попередньої тим, що замість стабілітрона в ній задіяна логічна мікросхема К561ЛА7. Датчиком температури раніше служить терморезистор (позначення – VDR1), тільки тепер рішення про замиканні ланцюга приймає логічний блок мікросхеми. До речі, марка К561ЛА7 проводиться ще з радянських часів і коштує сущі копійки.

Для проміжного підсилення імпульсів задіяний транзистор КТ315, з тією ж метою в кінцевому каскаді встановлений другий транзистор – КТ815. Дана схема відповідає лівій частині попередньої, силовий блок тут не показаний. Як неважко здогадатися, він може бути аналогічним – з сімістором КУ208Г. Робота такого саморобного термореле перевірена на котлах ARISTON, BAXI, Дон.

Висновок
Самостійно підключити термореле до котла – справа нескладна, на цю тему в інтернеті є маса матеріалів. А от виготовити його своїми руками з нуля не так і просто, крім того, потрібен вимірювач напруги і струму, щоб зробити налаштування. Купувати готовий виріб або братися за його виготовлення самому – рішення приймати вам.
